Instance Verification Kit (IVK)
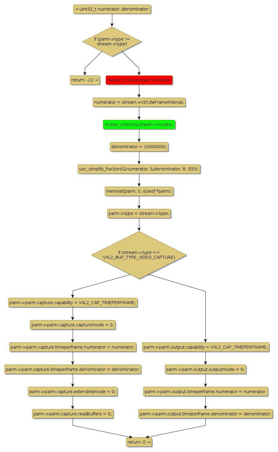
mutex lock @ [8569+27+/linux-3.19-rc1/drivers/media/usb/uvc/uvc_v4l2.c]
Instance Signature: mutex
|
The Matching Pair Graph:
|
|
Function Name
|
Control Flow Graph (CFG)
|
Events Flow Graph (EFG)
|
Source Correspondence
|
|
uvc_v4l2_get_streamparm
|
|
|
[8393+23+/linux-3.19-rc1/drivers/media/usb/uvc/uvc_v4l2.c]
|